I created this document in 2007 while working for Pearson Learning Group yet still stand by the principles that I set out then. I may have replaced xml with json, Flash for HTML5 and SCORM with xAPI but I still believe in developing interoperable adaptive learning content objects that support innovative teaching and learning. My current interests lie in developing for Project Based Learning with a focus on S.T.E.A.M. and how best to capture and analyze this type of learning data.
I had to design an exciting portfolio based learning system project based on McTighe and Wiggin's UbD (Understanding by Design) Framework. I led the team through a number of Sprints to brainstorm the innovative learning solutions these activities required. My organization then adopted this approach for all product lines.
I created this Digital Media Specifications document to flush out the required inputs and output for digital products. The Business Departments would use this as a basis for creating budgeting worksheets while the project teams used it for estimating cost and resources. This document will get updated on a regular basis as the media formats change so often.
Since 2005 I have been lucky to work closely with innovative vendors and project teams that are willing to push boundaries in creating innovative math manipulatives. I have kept abreast of MathML, MathJax, Flash, HTML5 and Javascripting to be able to request the latest functionalities supported by our platforms.
Content Metadata and Import Spreadsheets are how a site or course is organized and then converted for upload to the LMS. The Excel workbook contains a number of tabs which outline the structure of the site, identify all the associated assets, text to appear and the codes that link to the business and delivery systems. I see metadata as key to adaptive learning paths and having clean, accurate data is critical for efficient content imports and useful data analytics. My projects always include a knowledge share that includes excel tips and tricks so that I can make the most use out of these rich data resources.
My #1 go-to-tool is Excel. I use it to track all the project details so will often use the grids to create my wireframes to keep everything in one workbook. Here I was outlining the basic functionality needed to create a variety of number sense games that would primarily rely on drag-and-drop functionality of the term/number, definition/word form, and model activities in a variety of settings. From this concept drawing, the Design team created the art direction for game activities and worlds, the Media team developed audio and sound files, the Production team developed the xml and the Developers created the HTML5 or Unity game files and the Assessment team created the learning paths and reporting/award systems.
In this project I was able to apply UDL principles from the Center for Applied Special Technology (CAST) as well as those for Palincsar and Brown's Reciprocal Teaching through electronic coaches. We created avatars associated with particular learning strategies to support learning via Chunking, Stop & Think points, Hints, Feedback and Strategy Helps. I explored character animation, text interactions and text-to-speech technologies.
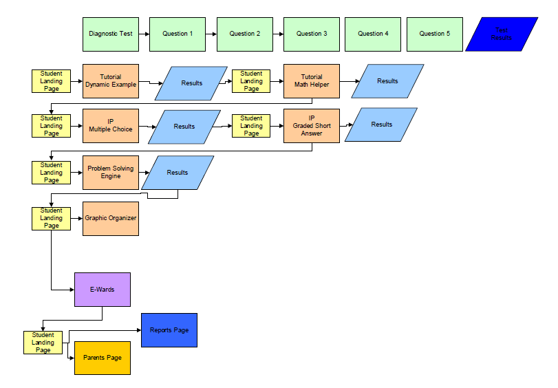
This is an example requirements document. It is important for me to understand the key user needs, the user environment and the instructional routines. I combine my background in educational psychology, information systems, experience design, content architecture and digital media production to explore solutions that utilize available technologies to support digital learning and teaching.
I absolutely love to convert a print Teacher Edition into xml/json learning objects for reuse online. This project allowed me to incorporate so many of the text interactivities that I have advocated for in the past including: displaying the Essential Question and Purpose for Reading, inclusion of Stop & Think points, Modeled Think-Alouds, Strategy Checklists, Interactive Graphic Organizers, Tag Text Features, Interact with the Text, Take and Refer to Notes, Upload Files.
The Professional Development via the xAPI Cohort sponsored by Torrance Learning has been priceless to me. I have been exposed to the latest in learning technologies and to some of the most brilliant Instructional Designers and xAPI resources around the world. I am inspired by the Knowledge Share and the openness of the learning process as each approaches learning this technology with a unique skill set. I love the opportunity for real project based learning to be both exposed to it and to study how to design and measure it for my career. I am interested in continuing with Team Twine this fall along with working on Assessments and Early Childhood Education. Please look back here for updates.
I joined Team-Twine to learn the branching software. We picked up files from an earlier cohort that had not yet been able to get statements from the LRS. As is typical in the cohort, industry experts shared their time and expertise to get the team up and running with statements from the Veracity Learning Record Store.
I became interested in interactive video after HiHaHo.com helped me with an xAPI test project. I have a short video that shows a sample of an AR project I had worked on for a class on Coursera. I have used this video along the sample files that past xAPI Cohorters have so generously shared on Github to get statements from SCORMCloud. I intend to continue to practice until I have a generic template that I can post on Github for those that follow behind me.
© 2019 Joanne Rosequist. All Rights Reserved.